DC To DC Step-Up Circuit: A Comprehensive Guide

M.Uwcrobertboschcollege 19 views
DC To DC Step-Up Circuit: A Comprehensive Guide

DC to DC Step-Up Circuit: A Comprehensive Guide

Hey guys! Ever wondered how you can boost a lower DC voltage to a higher one? That’s where DC to DC step-up circuits , also known as boost converters, come into play. These circuits are super handy in a ton of applications, from powering your gadgets to enabling electric vehicles. Let’s dive deep into what makes them tick, how they work, and where you might find them.

Understanding DC to DC Step-Up Circuits

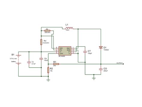
At its core, a DC to DC step-up circuit is an electronic circuit that increases the DC voltage from its input to its output. Unlike transformers that work with AC, these circuits are designed specifically for DC power. The magic behind this voltage boost lies in energy storage components like inductors and capacitors, coupled with fast-switching devices such as MOSFETs or diodes. These components work together in a carefully orchestrated manner to accumulate energy and then release it at a higher voltage level.

Think of it like this: imagine you’re filling a bucket with water (energy) and then quickly pouring it into a smaller container (higher voltage). The total amount of water (energy) remains the same, but the water level (voltage) is higher in the smaller container. That’s essentially what a boost converter does!

The main components you’ll find in a typical DC to DC step-up circuit are:

  • An inductor: This stores energy in a magnetic field when the switch is closed.
  • A switch (usually a MOSFET): This rapidly turns on and off to control the energy flow.
  • A diode: This prevents current from flowing back into the circuit.
  • A capacitor: This smooths out the output voltage and provides a stable DC supply.
  • A control circuit: This regulates the switching frequency and duty cycle to maintain the desired output voltage.

These circuits operate in two primary states: the on-state and the off-state. During the on-state, the switch is closed, and the inductor stores energy from the input voltage source. When the switch is opened (off-state), the inductor releases this stored energy, which is then combined with the input voltage and passed to the output capacitor, thereby increasing the voltage.

How DC to DC Step-Up Circuits Work

The operation of a DC to DC step-up circuit can be broken down into two distinct phases, controlled by the switching action of a transistor (usually a MOSFET):

On-State

During the on-state, the MOSFET is turned on, creating a closed loop for current to flow from the input voltage source through the inductor and back to ground. In this phase, the inductor acts as a temporary storage device, accumulating energy in its magnetic field. The voltage across the inductor is approximately equal to the input voltage, causing the current through the inductor to increase linearly with time. Essentially, the inductor is charging up, storing energy that will be released later to boost the voltage.

Off-State

When the MOSFET is turned off, the inductor’s magnetic field begins to collapse. According to Lenz’s Law, the collapsing magnetic field induces a voltage in the inductor that opposes the change in current. This induced voltage adds to the input voltage, and the combined voltage is then passed through the diode to charge the output capacitor. The diode prevents the current from flowing back into the inductor circuit when the MOSFET is off, ensuring that the energy is transferred only to the output capacitor and the load. The output capacitor smooths out the voltage and provides a stable DC supply to the load.

The output voltage of the boost converter is always higher than the input voltage. The amount by which the voltage is stepped up depends on the duty cycle (D) of the switching signal, which is the proportion of time that the switch is on. The relationship between the input voltage (Vin), output voltage (Vout), and duty cycle is given by the following equation:

Vout = Vin / (1 - D)

From this equation, it’s clear that as the duty cycle approaches 1 (i.e., the switch is on for a longer proportion of the time), the output voltage increases significantly. However, in practical applications, the duty cycle is limited to a maximum value (typically around 0.8 to 0.9) to ensure stable operation and prevent component stress.

Applications of DC to DC Step-Up Circuits

DC to DC step-up circuits are incredibly versatile and find applications in a wide array of devices and systems. Here are some common examples:

  • Portable Electronics: Many portable devices, such as smartphones, tablets, and laptops, use boost converters to generate the necessary voltage levels for their internal components. For example, a single-cell lithium-ion battery (typically 3.7V) can be stepped up to 5V for USB charging or even higher voltages for powering the display and other circuits.
  • LED Lighting: LEDs require a specific forward voltage to operate correctly. Boost converters are used to step up the voltage from a battery or low-voltage power supply to the required voltage for driving the LEDs. This is particularly common in LED flashlights, automotive lighting, and general illumination applications.
  • Electric Vehicles: In electric and hybrid vehicles, boost converters play a crucial role in increasing the voltage from the battery pack to the high-voltage DC bus, which powers the electric motor and other high-power components. They are also used in regenerative braking systems to step up the voltage generated during braking and charge the battery pack.
  • Photovoltaic Systems: Solar panels generate DC voltage that varies depending on the amount of sunlight. Boost converters are used in solar power systems to step up the voltage from the solar panels to a level suitable for charging batteries or feeding power into the grid. This ensures efficient energy transfer and maximizes the utilization of solar energy.
  • Power Amplifiers: In audio power amplifiers, boost converters are sometimes used to generate higher voltage rails for the amplifier stages. This allows the amplifier to deliver more power to the speakers without drawing excessive current from the main power supply.
  • Medical Devices: Many medical devices, such as pacemakers and defibrillators, require stable and precise voltage levels to operate correctly. Boost converters are used to provide these voltage levels, ensuring the reliable and safe operation of the devices.

Advantages and Disadvantages

Like any electronic circuit, DC to DC step-up circuits come with their own set of advantages and disadvantages. Understanding these can help you decide if a boost converter is the right choice for your application.

Advantages

  • High Efficiency: Modern boost converters can achieve efficiencies of over 90%, meaning that most of the input power is converted to output power with minimal losses. This is crucial for battery-powered applications where energy conservation is essential.
  • Compact Size: With advancements in semiconductor technology, boost converters can be made very small and compact, making them suitable for portable devices and space-constrained applications.
  • Wide Input Voltage Range: Some boost converters can operate with a wide range of input voltages, making them versatile for use with different battery types and power sources.
  • Adjustable Output Voltage: The output voltage of a boost converter can be easily adjusted by changing the duty cycle of the switching signal. This allows for precise control over the output voltage to meet the specific requirements of the load.
  • Simple Design: The basic boost converter topology is relatively simple, requiring only a few components. This makes it easy to design and implement in a variety of applications.

Disadvantages

  • Output Voltage Ripple: The output voltage of a boost converter can have some ripple due to the switching action of the circuit. This ripple can be reduced by using larger output capacitors or adding filtering circuitry, but it cannot be completely eliminated.
  • Electromagnetic Interference (EMI): The high-frequency switching action of the boost converter can generate electromagnetic interference (EMI), which can interfere with other electronic devices. Shielding and filtering techniques may be required to reduce EMI.
  • Component Stress: The switching transistor and diode in a boost converter can experience high voltage and current stresses, especially at high input voltages and output currents. Careful component selection and thermal management are necessary to ensure reliable operation.
  • Complexity in Control: While the basic boost converter topology is simple, implementing advanced control techniques, such as current-mode control or adaptive duty cycle control, can add complexity to the design.

Key Considerations When Designing a DC to DC Step-Up Circuit

Designing a DC to DC step-up circuit involves several key considerations to ensure optimal performance, efficiency, and reliability. Here’s a rundown of the most important factors:

Input Voltage Range

Determine the minimum and maximum input voltage that the circuit will encounter. This range will influence the selection of components, particularly the switching transistor and the inductor. A wider input voltage range may require more sophisticated control strategies to maintain a stable output voltage.

Output Voltage and Current

Define the desired output voltage and the maximum output current that the circuit needs to deliver. These parameters will dictate the values of the inductor, capacitor, and the current rating of the switching transistor and diode. It’s crucial to design the circuit to handle the maximum expected current to prevent component failure.

Switching Frequency

The switching frequency is a critical parameter that affects the size of the inductor and capacitor, as well as the efficiency and EMI performance of the circuit. Higher switching frequencies allow for smaller component sizes but can also increase switching losses and EMI. A trade-off needs to be made based on the specific application requirements.

Inductor Selection

The inductor is a key component in a boost converter, and its selection is crucial for optimal performance. The inductor should have a suitable inductance value, current rating, and saturation current. The inductance value determines the energy storage capability of the circuit, while the current rating ensures that the inductor can handle the maximum current without saturating. Saturation can cause a significant drop in inductance and lead to inefficient operation.

Capacitor Selection

The output capacitor is responsible for smoothing the output voltage and providing a stable DC supply to the load. The capacitor should have a low equivalent series resistance (ESR) to minimize voltage ripple and power dissipation. The capacitance value should be chosen to provide sufficient energy storage to meet the load’s transient response requirements.

Switching Transistor and Diode Selection

The switching transistor (usually a MOSFET) and the diode should be selected based on their voltage and current ratings, as well as their switching speed and on-resistance (for the MOSFET). The transistor should have a low on-resistance to minimize conduction losses, and the diode should have a fast recovery time to minimize switching losses. It’s essential to choose components that can handle the maximum voltage and current stresses that they will experience in the circuit.

Control Scheme

The control scheme determines how the switching transistor is controlled to maintain a stable output voltage. Common control schemes include voltage-mode control, current-mode control, and adaptive duty cycle control. The choice of control scheme depends on the desired performance characteristics, such as transient response, stability, and efficiency. Implementing a feedback loop to regulate the output voltage is essential for stable operation.

Efficiency and Thermal Management

Efficiency is a critical consideration in any power electronic circuit. Maximize efficiency by minimizing conduction losses, switching losses, and core losses in the inductor. Proper thermal management is essential to prevent overheating of the components, especially the switching transistor and diode. Use heat sinks and proper airflow to dissipate heat and maintain the components within their safe operating temperature range.

Layout and EMI Considerations

The layout of the circuit can significantly impact its performance and EMI characteristics. Keep the current loops as small as possible to minimize inductance and EMI. Use ground planes to provide a low-impedance path for return currents. Shielding and filtering techniques may be required to reduce EMI and meet regulatory requirements.

Conclusion

So, there you have it! DC to DC step-up circuits are essential building blocks in modern electronics. Whether you’re a hobbyist tinkering with gadgets or an engineer designing complex systems, understanding how these circuits work is super valuable. They allow us to efficiently convert and regulate DC voltage, making our devices more versatile and energy-efficient. Keep experimenting and pushing the boundaries of what’s possible with these cool circuits!