LM723 IC Pinout, Features & Applications Guide

M.Uwcrobertboschcollege 39 views
LM723 IC Pinout, Features & Applications Guide

LM723 IC Pinout, Features & Applications Guide

Hey, tech enthusiasts! Ever wondered about that little chip working tirelessly in your power supply? Chances are, it might just be the LM723 , a versatile voltage regulator IC that has been a staple in electronics for decades. In this guide, we’re diving deep into the LM723 IC , exploring its pinout, features, and a wide range of applications. So, buckle up and let’s get started!

What is the LM723 IC?

The LM723 is a monolithic integrated circuit designed for use as a voltage regulator. It was one of the early adjustable voltage regulators that provided flexibility in designing power supplies. Its ability to handle a wide range of input voltages and provide adjustable output voltages made it popular among hobbyists and professionals alike. The LM723 can be configured to deliver both positive and negative output voltages, making it suitable for various applications. It includes essential components such as a reference voltage source, an error amplifier, a series pass transistor, and current limiting circuitry. This integration simplifies the design process and reduces the number of external components required.

The LM723 is known for its robust performance and reliability, even under challenging conditions. Its internal current limiting feature protects the IC and the connected circuitry from damage due to overloads or short circuits. Additionally, the thermal shutdown feature prevents overheating, ensuring long-term stability and reliability. The LM723 ’s versatility extends to its ability to function in both linear and switching regulator configurations, providing designers with flexibility in optimizing efficiency and performance. With its wide input voltage range, adjustable output voltage, and built-in protection features, the LM723 remains a valuable component in many power supply designs.

The LM723 also features excellent line and load regulation, maintaining a stable output voltage despite variations in input voltage or load current. This is crucial in applications where a consistent and reliable power supply is essential. The IC’s internal reference voltage is highly stable, contributing to the overall accuracy of the regulated output. Moreover, the LM723 can be easily adapted to provide higher output currents by using an external pass transistor, extending its usefulness in high-power applications. Its straightforward design and comprehensive documentation have made it a favorite among students and engineers alike. The LM723 serves as an excellent introduction to the principles of voltage regulation and power supply design, making it an invaluable tool for learning and experimentation.

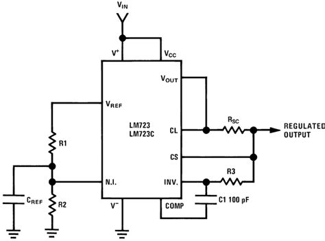
LM723 Pinout

Alright, let’s talk pins! Understanding the LM723 pinout is crucial for using it effectively. Here’s a breakdown of each pin and its function:

  1. INVERTING INPUT: This is the inverting input of the error amplifier. It’s used to compare the output voltage with a reference voltage to maintain regulation.
  2. NON-INVERTING INPUT: This is the non-inverting input of the error amplifier. Typically connected to a reference voltage or a voltage divider from the output.
  3. CURRENT LIMIT: This pin is used to set the current limit of the regulator, protecting it from overloads. A resistor connected between this pin and the output determines the current limit value.
  4. CURRENT SENSE: This pin senses the current flowing through the pass transistor. It works in conjunction with the current limit pin to provide current limiting.
  5. V C (Supply Voltage for the Control Circuit): This pin provides the supply voltage for the internal control circuitry of the LM723 . It typically requires a voltage between 12V and 40V.
  6. V REF (Reference Voltage Output): This pin provides a stable reference voltage, typically around 7.15V. It’s used as a reference for the error amplifier and other internal circuits.
  7. V O (Output Voltage): This is the output voltage of the regulator. It can be adjusted by using external resistors to set the desired output voltage level.
  8. V Z (Zener Voltage Connection): This pin is used to connect an external Zener diode for additional voltage regulation or to increase the input voltage range.
  9. FREQUENCY COMPENSATION: This pin is used for frequency compensation to ensure the stability of the regulator. A capacitor connected to this pin helps to prevent oscillations.
  10. NC (No Connection): This pin is not connected internally and serves no function.
  11. OUTPUT: This is the main output of the LM723 , where the regulated voltage is available to power external circuits.
  12. V EE (Negative Supply Voltage or Ground): This pin is connected to the negative supply voltage or ground, depending on the configuration. It provides the return path for the supply current.
  13. INPUT: This is the input voltage pin. The voltage supplied here is regulated to produce the desired output voltage.
  14. V+ : Positive Supply Voltage Input.

Knowing these pins like the back of your hand will make designing circuits with the LM723 a breeze! Each pin plays a vital role in the functionality of the IC, and understanding their functions is key to successful implementation. The inverting and non-inverting inputs form the heart of the error amplifier, enabling precise voltage regulation. The current limit and current sense pins provide crucial protection against overloads, preventing damage to the IC and connected circuitry. The reference voltage output serves as a stable benchmark for the error amplifier, ensuring accurate regulation. The output voltage pin delivers the regulated power to external loads, while the Zener voltage connection offers flexibility in voltage regulation schemes. The frequency compensation pin is essential for maintaining stability, preventing unwanted oscillations. Finally, the supply voltage pins provide the necessary power for the IC to operate effectively. With a clear understanding of these pin functions, you can confidently design and troubleshoot circuits using the LM723 voltage regulator.

Key Features of the LM723

So, what makes the LM723 so special? Let’s dive into its key features:

  • Wide Input Voltage Range: The LM723 can handle a broad range of input voltages, typically from 12V to 40V, making it suitable for various power supply applications.
  • Adjustable Output Voltage: With a few external components, you can easily adjust the output voltage to meet your specific needs. This flexibility is a major advantage of the LM723 .
  • High Output Current Capability: While the LM723 can provide a decent output current on its own, you can boost it further by using an external pass transistor. This allows you to power more demanding loads.
  • Current Limiting: Built-in current limiting protects the IC and your circuit from damage due to overloads or short circuits. This feature enhances the reliability of your design.
  • Thermal Shutdown: The LM723 includes thermal shutdown protection, which automatically shuts down the IC if it overheats. This prevents permanent damage and ensures long-term stability.
  • Low Standby Current: The LM723 consumes very little current when it’s not actively regulating, making it energy-efficient.

These features combine to make the LM723 a reliable and versatile choice for a wide range of voltage regulation applications. The adjustable output voltage allows for customization, while the wide input voltage range provides compatibility with various power sources. The high output current capability, especially when combined with an external pass transistor, ensures that the LM723 can handle demanding loads. The built-in current limiting and thermal shutdown protection features safeguard the IC and connected circuitry from potential damage, enhancing overall system reliability. The low standby current contributes to energy efficiency, making the LM723 an environmentally conscious choice. These features, combined with its ease of use and readily available documentation, have solidified the LM723 ’s position as a staple in power supply design. Whether you’re a hobbyist experimenting with electronics or a professional engineer designing a power system, the LM723 offers a robust and adaptable solution for your voltage regulation needs. Its enduring popularity is a testament to its reliability, versatility, and the value it provides in a wide array of applications.

Typical Applications of the LM723

The LM723 isn’t just a theoretical marvel; it’s a workhorse in many practical applications. Here are some common uses:

  • Adjustable Power Supplies: The LM723 is perfect for building adjustable power supplies, allowing you to set the output voltage to precisely match your needs. This is great for lab equipment or custom projects.
  • Battery Chargers: You can use the LM723 to create efficient and reliable battery chargers for various types of batteries, from lead-acid to lithium-ion.
  • Voltage Regulators for Microcontrollers: Microcontrollers often require a stable and regulated voltage supply. The LM723 can provide this, ensuring reliable operation.
  • Linear Power Supplies: In linear power supplies, the LM723 helps maintain a constant output voltage, even when the input voltage or load current varies.
  • Current Sources: With some clever circuitry, you can configure the LM723 as a constant current source for applications like LED drivers.

The LM723 ’s versatility shines through in its diverse range of applications, making it a valuable component in various electronic systems. Its ability to function as an adjustable power supply makes it ideal for laboratory equipment and custom projects, where precise voltage control is essential. When used in battery chargers, the LM723 ensures efficient and reliable charging, prolonging battery life and optimizing performance. In microcontroller applications, the LM723 provides a stable and regulated voltage supply, preventing erratic behavior and ensuring consistent operation. Its role in linear power supplies is crucial for maintaining a constant output voltage, even under fluctuating input voltage or load current conditions. Furthermore, the LM723 ’s adaptability extends to current source applications, such as driving LEDs with constant current for consistent brightness and longevity. Whether it’s providing stable power to sensitive electronic components, charging batteries efficiently, or driving LEDs with precision, the LM723 offers a reliable and cost-effective solution. Its wide range of applications, combined with its ease of use and robust performance, make it a go-to choice for engineers and hobbyists alike.

Designing with the LM723: A Quick Example

Let’s walk through a simple example of designing a voltage regulator with the LM723 . Suppose you want to create a 5V regulator from a 12V input. Here’s how you might approach it:

  1. Choose Resistor Values: You’ll need two resistors to set the output voltage. Using the formula:

    Vout = Vref * (R2 / (R1 + R2))

    Where Vref is approximately 7.15V. If you choose R1 = 10kΩ, you can calculate R2:

    5V = 7.15V * (R2 / (10kΩ + R2))

    Solving for R2 gives you approximately 23.5kΩ. You can use a standard value close to this, like 22kΩ, and adjust R1 slightly for fine-tuning.

  2. Connect the Components: Connect R1 between the output (pin 7) and the inverting input (pin 1). Connect R2 between the inverting input (pin 1) and ground (pin 4).

  3. Add Input and Output Capacitors: Use a capacitor (e.g., 100μF) at the input to smooth out voltage variations and another capacitor (e.g., 10μF) at the output to improve stability.

  4. Set Current Limit: If you want to limit the output current to, say, 1A, use a resistor between the current limit (pin 3) and current sense (pin 4) pins. The value can be calculated using:

    R CL = 0.65V / I LIMIT

    So, R CL = 0.65V / 1A = 0.65Ω. A standard 0.68Ω resistor would work well.

This is a simplified example, but it gives you an idea of how to design with the LM723 . Always refer to the datasheet for detailed specifications and recommendations. When designing a voltage regulator with the LM723 , understanding the relationship between resistor values and output voltage is crucial. The formula Vout = Vref * (R2 / (R1 + R2)) provides a clear guideline for selecting appropriate resistor values to achieve the desired output voltage. In the example of creating a 5V regulator from a 12V input, careful selection of R1 and R2 ensures precise voltage regulation. Additionally, incorporating input and output capacitors enhances the stability and performance of the regulator, smoothing out voltage variations and improving transient response. Setting the current limit is essential for protecting the IC and connected circuitry from overloads, and the formula R CL = 0.65V / I LIMIT provides a straightforward method for calculating the appropriate resistor value. By following these design steps and consulting the datasheet for detailed specifications, you can effectively harness the LM723 ’s capabilities to create robust and reliable voltage regulators for various applications. Remember to always prioritize safety and ensure that your design adheres to best practices for component selection and circuit layout.

Tips and Tricks for Using the LM723

Here are some handy tips and tricks to keep in mind when working with the LM723 :

  • Read the Datasheet: Always, always, always refer to the official datasheet. It contains valuable information about voltage ranges, current limits, and recommended operating conditions.
  • Use Quality Components: Using high-quality resistors and capacitors can improve the stability and reliability of your regulator.
  • Proper Heat Sinking: If you’re operating the LM723 at higher currents, make sure to use a heat sink to prevent overheating.
  • Frequency Compensation: Pay attention to frequency compensation to avoid oscillations. Experiment with different capacitor values on the compensation pin.
  • Grounding: Proper grounding is essential for minimizing noise and ensuring stable operation. Use a star grounding configuration if possible.

Following these tips can help you get the most out of the LM723 and ensure a successful design. The official datasheet is an indispensable resource, providing detailed specifications and recommendations for optimal performance. Using high-quality components, such as precision resistors and low-ESR capacitors, enhances the stability and reliability of the regulator. Proper heat sinking is crucial for preventing overheating, especially when operating the LM723 at higher currents. Paying close attention to frequency compensation and experimenting with different capacitor values on the compensation pin helps to avoid unwanted oscillations and ensure stable operation. Proper grounding techniques, such as using a star grounding configuration, minimize noise and ensure stable performance. By adhering to these tips and tricks, you can maximize the LM723 ’s potential and create robust, reliable voltage regulators for a wide range of applications. Remember to always prioritize safety and adhere to best practices for component selection, circuit layout, and thermal management.

Alternatives to the LM723

While the LM723 is a classic, there are modern alternatives that offer improved performance and features. Here are a few:

  • LM317: A popular adjustable voltage regulator known for its simplicity and ease of use.
  • LM2596: A switching regulator that offers higher efficiency compared to the LM723 , especially at higher currents.
  • L7805: A fixed 5V regulator that’s simple and reliable for basic applications.

These alternatives might be a better fit for your project, depending on your specific requirements. Modern alternatives like the LM317 offer improved performance and ease of use, making them suitable for various applications. The LM2596 is a switching regulator that provides higher efficiency compared to the LM723 , especially at higher currents, making it ideal for power-sensitive applications. The L7805 is a fixed 5V regulator known for its simplicity and reliability, making it a go-to choice for basic applications where a stable 5V supply is required. When selecting a voltage regulator, consider factors such as efficiency, output current requirements, ease of use, and cost. Evaluate your project’s specific needs and choose the regulator that best meets those requirements. While the LM723 remains a valuable component, exploring modern alternatives can often lead to improved performance and efficiency in your designs. Always consult the datasheets for detailed specifications and recommendations before making a final decision.

Conclusion

The LM723 is a classic IC that has stood the test of time. Its versatility, adjustable output voltage, and built-in protection features make it a valuable tool for electronics enthusiasts and professionals alike. While newer alternatives exist, the LM723 remains a great choice for many voltage regulation applications. So, go ahead and experiment with it – you might be surprised at what you can achieve! Guys, happy tinkering!

Whether you’re a seasoned engineer or just starting out in electronics, the LM723 offers a wealth of learning opportunities and practical applications. Its enduring popularity is a testament to its reliability, versatility, and the value it provides in a wide array of projects. So, dive in, explore its capabilities, and unlock its potential. Happy tinkering, and may your circuits always be stable and your voltages well-regulated!